© 2022,จารุต บุศราทิจ, กอบกิจ เติมผาติ
ปรับปรุงเมื่อ 2022-06-22
บทความนี้กล่าวถึงการใช้งานเครือข่ายไร้สายเพื่อให้โมดูล esp8266 เป็นผู้ให้บริการเว็บไซต์เพื่อให้ผู้เข้าใช้งานมองเห็นสถานะของรีเลย์ พร้อมทั้งสั่งเปิดหรือปิดรีเลย์บนบอร์ดดังภาพที่ 1 ด้วยภาษาไพธอนผ่านทาง MicroPython ที่ติดตั้งไว้บยบอร์ด ET-ESP8266-RS485

ภาพที่ 1 ภาค Relay บนบอร์ด ET-ESP8266-RS485
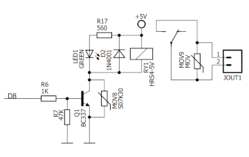
บนบอร์ด ET-ESP8266 RS485 มีการเชื่อมต่อกับรีเลย์ตามผังวงจรในภาพที่ 2 โดยรีเลย์รองรับกระแสสูงสุด 10A ผ่านทางพอร์ต IO15 และการเปิดให้ส่งสัญญาณดิจิทัล HIGH และการปิดกระทำด้วยการส่ง LOW ส่วนตัวอย่างการต่อเป็นดังภาพที่ 3

ภาพที่ 2 วงจรของรีเลย์

ภาพที่ 3 ตัวอย่างการต่อ
หมายเหตุ :: การใช้งานรีเลย์ต้องต่อแหล่งจ่ายไฟเพิ่มเติมเพื่อขับรีเลย์ด้วยเสมอ
ตัวอย่างการสั่งงานเปิด/ปิดรีเลย์เป็นดังนี้
from machine import Pin
import time
relay = Pin(15, Pin.OUT)
relay.value(1)
time.sleep_ms(2000)
relay.value(0)
จากxบทความก่อนหน้านี้ได้เชื่อมต่อ esp8266 เข้ากับเครือข่ายไร้สายภายในบ้านโดยใช้ตัวเองเป็นโหนดหนึ่งของเครือข่าย ส่วนในบทความนี้มีความแตกต่างกันตรงที่เลือกใช้การทำงานในโหมดเป็นผู้ให้บริการเครือข่ายไร้สายหรือ Access Point (AP) Mode ที่ต้องเชื่อมต่อเพื่อเข้ามาเพื่อเข้าใช้ ซึ่งหมายเลข IP ของโมดูล esp8266 คือ
192.168.4.1
ตัวอย่างโปรแกรมเบื้องต้นสำหรับการให้โมดูลทำงานในโหมด AP เป็นดังนี้
import network
import time
ssid = 'ETT8266_AP'
password = '123456789'
if_ap = network.WLAN(network.AP_IF)
if (if_ap.active() == False):
if_ap.active(True)
if_ap.config(ssid, password)
while not if_ap.active():
time.sleep(0.3)
print(".")
print("network configuration:\n{}".format(if_ap.ifconfig()))
if_ap.active(False)
ผลลัพธ์ของการทำงานเป็นดังนี้
network configuration:
('192.168.4.1', '255.255.255.0', '192.168.4.1', '208.67.222.222')
ดังนั้น เมื่อใช้โทรศัพท์เชื่อมต่อเข้า AP ชื่อ ETT8266_AP ด้วยรหัสผ่าน 123456789 จะได้หมายเลข IP จากโมดูล esp8266 ที่ทำหน้าที่แจกจ่าย IP Address ให้โหลดลูกข่าย โดยตัวโมดูลมีหมายเลขเป็น 192.168.4.1 มี sub netmask เป็น 255.255.255.0
แต่อย่างไรก็ดี จากตัวอย่างนั้นเป็นเพียงการเปิดโหมดทำงานเป็น AP พร้อมกำหนดค่า SSID และ PASSWORD สำหรับใช้ในการเข้าถึงโมดูล
ขั้นตอนการเขียนโปรแกรมในโหมด AP เป็นดังนี้
ตัวอย่างโค้ดที่ทำงานตามขั้นตอนทั้ง 8 เป็นดังนี้
import socket
import network
ssid = 'ETT8266_AP'
password = '123456789'
if_ap = network.WLAN(network.AP_IF)
if (if_ap.active() == True):
if_ap.active(False)
if_ap.active(True)
if_ap.config(essid=ssid, password=password)
while if_ap.active() == False:
time.sleep(0.3)
print(".")
def web_page():
html = """
< html >< head >< meta name="viewport"
content="width=device-width, initial-scale=1" > head >
< body > < h1 >ETT< /h1 > body > html >
"""
return html
s = socket.socket(socket.AF_INET, socket.SOCK_STREAM)
s.bind(('', 80))
s.listen(2)
while True:
conn, addr = s.accept()
print('conn {} from {}'.format(conn, addr))
request = conn.recv(1024)
print('request = {}'.format(request))
response = web_page()
conn.send('HTTP/1.1 200 OK\n')
conn.send('Content-Type: text/html\n')
conn.send('Connection: close\n\n')
conn.send(response)
conn.close()
และได้ตัวอย่างของผลลัพธ์เป็นดังนี้ โดยจากผลลัพธ์จะพบว่ามีการร้องขอจาก IP หมายเลข 192.168.4.2 ได้ทำการร้องขอมาผ่านทาง WebKit ด้วย Chrome (ผู้เขียนใช้บอร์ด Raspberry Pi 4)
conn from ('192.168.4.2', 39423)
request = b'GET / HTTP/1.1\r\nHost: 192.168.4.1\r\nConnection:
keep-alive\r\nX-Chrome-offline: persist=0 reason=error\r\nDNT:
1\r\nUpgrade-Insecure-Requests: 1\r\nUser-Agent: Mozilla/5.0 (Linux;
Android 8.1.0; vivo 1724) AppleWebKit/537.36 (KHTML, like Gecko)
Chrome/102.0.0.0 Mobile Safari/537.36\r\nAccept: text/html,application/
xhtml+xml,application/xml;q=0.9,image/avif,image/webp,image/apng,*/*;
q=0.8,application/signed-exchange;v=b3;q=0.9\r\nAccept-Encoding: gzip,
deflate\r\nAccept-Language: en-US,en;q=0.9,th;q=0.8\r\n\r\n'
หน้าจอของการเชื่อมต่อจากโทรศัพท์มือถือเป็นดังภาพที่ 4, 5 และตัวอย่างการทำงานดังภาพที่ 6

ภาพที่ 4 ชื่อ AP ที่สร้างขึ้น

ภาพที่ 5 ส่วนของการใส่รหัสผ่านสำหรับ AP

ภาพที่ 6 ตัวอย่างหน้าเว็บที่ได้
ตัวอย่างโปรแกรมต่อไปนี้เป็นการปรับปรุงจากการแสดงผลหน้าเว็บ โดยเปิดช่องทางให้ผู้ใช้งานได้ตอบสนองกับหน้าเว็บผ่านทางปุ่ม (button) สำหรับกดเปิด (On) หรือ ปิด (Off) รีเลย์
เพื่อให้โปรแกรมสามารถตรวจสอบค่านำเข้าได้จึงออกแบบให้การกดปุ่มหนึ่งให้เรียก /?relay=On กับ /?relay=Off เพื่อนำมาเป็น URL สำหรับเรียกตัวเอง ด้วยเหตุนี้ เมื่อค้นแล้วพบข้อความทั้ง 2 จึงสามารถใช้เป็นเงื่อนไขประกอบการสั่งเปิดหรือปิดรีเลย์ แต่ ผู้เขียนโปรแกรมจะต้องแปลงข้อมูลที่ส่งมาให้เป็นข้อความด้วย str(conn.recv(1024))
การตรวจสอบว่าพบหรือไม่ใช้คำสั่ง find() และถ้าผลลัพธ์ตอบกลับมาเป็นค่า 6 แสดงว่าพบคำที่ค้นหา
จากหลักการทั้งหมดสามารถเขียนเป็นโค้ดโปรแกรมได้ดังนี้
import socket
import network
from machine import Pin
ssid = 'ETT8266_AP'
password = '123456789'
relay = Pin(15, Pin.OUT)
if_ap = network.WLAN(network.AP_IF)
if (if_ap.active() == True):
if_ap.active(False)
if_ap.active(True)
if_ap.config(essid=ssid, password=password)
while if_ap.active() == False:
time.sleep(0.3)
print(".")
def web_page():
html = """
< html>< head>< meta name="viewport"
content="width=device-width, initial-scale=1"> head>
< body>< h1>ETT h1>
"""
html += "< a href='/?relay=on '>< button>ON button> a>";
html += "< a href='/?relay=off '>< button>OFF button> a>";
html += " body> html>"
return html
def do_on():
relay.value(1)
def do_off():
relay.value(0)
s = socket.socket(socket.AF_INET, socket.SOCK_STREAM)
s.bind(('', 80))
s.listen(2)
while True:
conn, addr = s.accept()
request = str(conn.recv(1024))
relayOn = request.find("/?relay=on")
relayOff = request.find("/?relay=off")
if (relayOn==6):
do_on()
if (relayOff==6):
do_off()
response = web_page()
conn.send('HTTP/1.1 200 OK\n')
conn.send('Content-Type: text/html\n')
conn.send('Connection: close\n\n')
conn.send(response)
conn.close()
ตัวอย่างหน้าจอเป็นดังภาพที่ 7

หน้าจอจากตัวอย่างโปรแกรมในบทความนี้
จากบทความนี้จะพบว่าการใช้งานแบบ IoT เพื่อให้สามารถสั่งงานอุปกรณ์ผ่านทางเครือข่ายอินเทอร์เน็ตด้วยภาษาไพธอนนั้นมีหลักการหลัก ๆ คือ เปิดเข้าเชื่อมต่อเครือข่าย เปิดช่องสื่อสารผ่านทางพอร์ตหมายเลข 80 ออกแบบการสั่งงานด้วยชื่อ URL (เช่นในบทความนี้ใช้ /?relay=On และ /?relay=Off) การแปลงข้อมูลการร้องขอเป็นข้อความ การตรวจสอบเงื่อนไขที่ต้องการในข้อความ การตรวจสอบความตรงกันของข้อความที่ต้องการตรวจสอบ และการสั่งงานอุปกรณ์
หลังจากนี้ผู้อ่านจะสามารถนำไปประยุกต์เพื่อสั่งงาน และเมื่อนำตัวอย่างก่อนหน้านี้จะสามารถเพิ่มเติมเงื่อนไขของการตรวจสอบเวลาการเปิดหรือปิดรีเลย์ได้อีกด้วย สุดท้าย ขอให้สนุกกับการเขียนโปรแกรมและนำหลักการ IoT ไปประยุกต์ใช้กับวงจรอื่น ๆ ต่อไป เช่น เซ็นเซอร์อุณหภูมิ ความชื้น การส่องสว่าง เป็นต้น