[ บทความ : MPLab ] ตอนที่ 5 ...  การเขียนโปรแกรมเพื่อแสดงผลเป็นไฟสลับไฟสลับตามการกดสวิทช์  ....

 

          ากตัวอย่างที่หนึ่งที่ได้สั่งให้เกิดไฟสลับไปมา ในตัวอย่างนี้จะเป็นการอธิบายถึงการนำข้อมูลเข้ามาประมวลผลในไมโครคอนโทรลเลอร์ ซึ่งเป็นองค์ประกอบสำคัญของการทำงานด้วยระบบไมโครคอนโทรลเลอร์ ทั้งนี้ก็เนื่องจาก เรานำยมนำข้อมูลนำเข้ามาประมวลผลตามสมการหรือตามข้อกำหนดที่เราได้กำหนดเอาไว้ เสร็จแล้วจึงแปลงรูปของผลลัพธ์ให้เหมาะสมกับลักษณะของอุปกรณ์ที่ใช้เป็นส่วนนำข้อมูลออก แล้วนำข้อมูลนำส่งไปยังอุปกรณ์ที่ต่อพ่วงที่ออกแบบเอาไว้ ก็เป็นการเสร็จสิ้นกระบวนการทำงานด้วยระบบไมโครคอนโทรลเลอร์

 

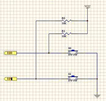
วงจรสวิทช์


         วงจรพื้นฐานที่เราจะใช้กันก็คือวงจรสวิทช์ลักษณะของวงจรนี้จะง่ายต่อการใช้งาน เนื่องจากสัญญาณหรือแรงดันที่ได้จากวงจรนี้จะถูกมองว่าเป็นข้อมูลแบบ  ดิจิตัล นั่นคือเป็น 0 เมื่อแรงดันต่ำหรือไม่มีแรงดัน และเป็น 1 เมื่อมีแรงดันมากกว่าหรือเท่ากับที่กำหนด จนถึงเป็นแรงดันที่ 5VDC

ด้วยเหตุนี้การใช้ผู้เขียนโปรแกรมจึงทำหน้าที่เพียงตรวจสอบว่าค่าของบิต หรือสัญญาณนำเข้าที่ต่อกับขาที่ใช้สำหรับรับข้อมูลนั้นมีสถานะเป็นแบบใด เราก็สามารถเขียนโปรแกรมได้ตามความต้องการ

 

 

รูปที่ 1 วงจรสวิทช์

 

            อุปกรณ์ที่ต้องใช้

                                1   สวิทช์แบบกดติดปล่อยดับจำนวน 2 ตัว
                                2   ตัวต้านทาน 10 กิโลโอห์ม
¼ วัตต์ จำนวน 2 ตัว

 

 

 

… อ่านต่อ  (ดาวน์โหลด) 112 KB ...

   

 


เขียนโดย : ศุภชัย บุศราทิจ
Author : Supachai Budsaratij
e-mail : raek@etteam.com
วันที่ทำการปรับปรุง :  ๒ ต.ค. ๒๕๔๗