[ บทความ : วงจรบอร์ด CP-jrBS2SX ]

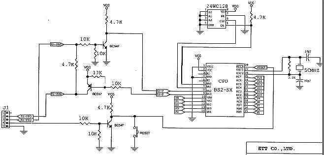
ใครที่สนใจที่จะทำบอร์ดสำหรับ BASIC Stamp ด้วยตนเองมาทางนี้เลยครับ ... เรา ETT แจกวงจรสำหรับบอร์ด CP-jrBS2SX ให้นำไปทำด้วยตัวท่านเอง ... มาดูวงจรส่วนหลักกันเลยครับ

วงจรส่วนของแปลงไฟ 9 VDC ให้เป็น 5VDC

รายละเอียดของ Connector บนบอร์ดเป็นดังนี้ครับ

Download PDF 59.2KB


เขียนโดย : ETT
Author : ETT
e-mail : sales@etteam.com
วันที่ทำการปรับปรุง : ๒๑ ต.ค. ๒๕๔๓